
【小豆金服】商标详情

- 小豆金服
- 16011254
- 已注册
- 普通商标
- 2014-12-24
1201 , 1202 , 1204 , 1205 , 1206 , 1207 , 1208 , 1209 , 1210 , 1211 1201-电动运载工具,
1201-陆、空、水或铁路用机动运载工具,
1202-汽车,
1202-电动运载工具,
1202-陆、空、水或铁路用机动运载工具,
1204-电动运载工具,
1204-自行车,
1204-陆、空、水或铁路用机动运载工具,
1205-电动运载工具,
1206-运行李推车,
1207-雪橇(运载工具),
1208-充气轮胎的内胎,
1209-空中运载工具,
1209-陆、空、水或铁路用机动运载工具,
1210-电动运载工具,
1210-船,
1210-陆、空、水或铁路用机动运载工具,
1211-气泵(运载工具附件)
1201-电动运载工具;1201-陆、空、水或铁路用机动运载工具;1202-汽车;1202-电动运载工具;1202-陆、空、水或铁路用机动运载工具;1204-电动运载工具;1204-自行车;1204-陆、空、水或铁路用机动运载工具;1205-电动运载工具;1206-运行李推车;1207-雪橇(运载工具);1208-充气轮胎的内胎;1209-空中运载工具;1209-陆、空、水或铁路用机动运载工具;1210-电动运载工具;1210-船;1210-陆、空、水或铁路用机动运载工具;1211-气泵(运载工具附件) - 1483
- 2015-12-13
- 1557
- 2017-06-28
- 2016-03-14-2026-03-13
- 小豆(上海)投资管理有限公司
- 上海市上海市************
- 上海复邦知识产权代理有限公司
2025-02-20 撤销连续三年停止使用注册商标 | 有退信
2025-02-20 撤销连续三年停止使用注册商标 | 有退信(撤销重发商标注册证领证通知书)
2025-02-20 撤销连续三年停止使用注册商标 | 退信信息录入
2025-02-20 撤销连续三年停止使用注册商标 | 退信信息录入(撤销重发商标注册证领证通知书)
2024-09-14 撤销连续三年停止使用注册商标 | 排版送达公告
2024-09-14 撤销连续三年停止使用注册商标 | 排版送达公告(关于撤销连续三年未使用商标的决定)
2024-09-06 撤销连续三年停止使用注册商标 | 有退信
2024-09-06 撤销连续三年停止使用注册商标 | 有退信(关于撤销连续三年未使用商标的决定)
2024-09-06 撤销连续三年停止使用注册商标 | 退信信息录入
2024-09-06 撤销连续三年停止使用注册商标 | 退信信息录入(关于撤销连续三年未使用商标的决定)
2024-03-27 撤销连续三年停止使用注册商标 | 排版送达公告
2024-03-27 撤销连续三年停止使用注册商标 | 排版送达公告(关于提供注册商标使用证据的通知)
2024-03-18 撤销连续三年停止使用注册商标 | 有退信
2024-03-18 撤销连续三年停止使用注册商标 | 有退信(关于提供注册商标使用证据的通知)
2024-03-18 撤销连续三年停止使用注册商标 | 申请收文
2024-03-18 撤销连续三年停止使用注册商标 | 退信信息录入
2024-03-18 撤销连续三年停止使用注册商标 | 退信信息录入(关于提供注册商标使用证据的通知)
2022-08-08 撤销连续三年停止使用注册商标 | 排版送达公告
2022-08-08 撤销连续三年停止使用注册商标 | 排版送达公告(关于提供注册商标使用证据的通知)
2022-07-28 撤销连续三年停止使用注册 商标 | 有退信
2022-07-28 撤销连续三年停止使用注册商标 | 有退信(关于提供注册商标使用证据的通知)
2022-07-28 撤销连续三年停止使用注册商标 | 退信信息录入
2022-07-28 撤销连续三年停止使用注册商标 | 退信信息录入(关于提供注册商标使用证据的通知)
2022-02-22 撤销连续三年停止使用注册商标 | 申请收文
2020-12-01 无效宣告 | 排版送达公告
2020-12-01 无效宣告 | 排版送达公告(无效宣告请求裁定书)
2020-11-09 无效宣告 | 有退信
2020-11-09 无效宣告 | 有退信(无效宣告请求裁定书)
2020-11-09 无效宣告 | 退信信息录入
2020-11-09 无效宣告 | 退信信息录入(无效宣告请求裁定书)
2020-05-12 无效宣告 | 排版送达公告
2020-05-12 无效宣告 | 排版送达公告(商标无效宣告答辩通知书)
2020-04-16 无效宣告 | 有退信
2020-04-16 无效宣告 | 有退信(商标无效宣告答辩通知书)
2020-04-16 无效宣告 | 退信信息录入
2020-04-16 无效宣告 | 退信信息录入(商标无效宣告答辩通知书)
2019-11-11 无效宣告 | 申请收文
2017-07-08 商标异议申请 | 注册发文
2017-06-28 商标异议申请 | 申请收文
2017-05-19 商标异议申请 | 裁定书发文
2016-07-08 商标异议申请 | 打印异议答辩清单
2016-06-28 商标异议申请 | 打印答辩通知书
2016-06-27 商标异议申请 | 发答辩通知书发文
2016-05-13 商标异议申请 | 受理通知发文
2016-04-11 商标异议申请 | 申请收文
2016-03-11 商标异议申请 | 申请收文
2015-04-15 商标注册申请 | 受理通知书发文
2015-04-15 商标注册申请 | 等待受理通知书发文
2014-12-24 商标注册申请 | 申请收文
注册商标撤销公告 2025-05-13 第1935期 查看公告
送达公告 2025-02-27 第1925期 查看公告
注册商标撤销公告 2025-02-13 第1923期 查看公告
注册商标撤销公告 2025-01-13 第1919期 查看公告
送达公告 2024-11-27 第1913期 查看公告
注册商标撤销公告 2024-11-20 第1912期 查看公告
送达公告 2024-09-13 第1903期 查看公告
送达公告 2024-06-06 第1890期 查看公告
送达公告 2024-03-27 第1881期 查看公告
注册商标撤销公告 2024-03-20 第1880期 查看公告
送达公告 2024-01-06 第1870期 查看公告
送达公告 2023-07-27 第1849期 查看公告
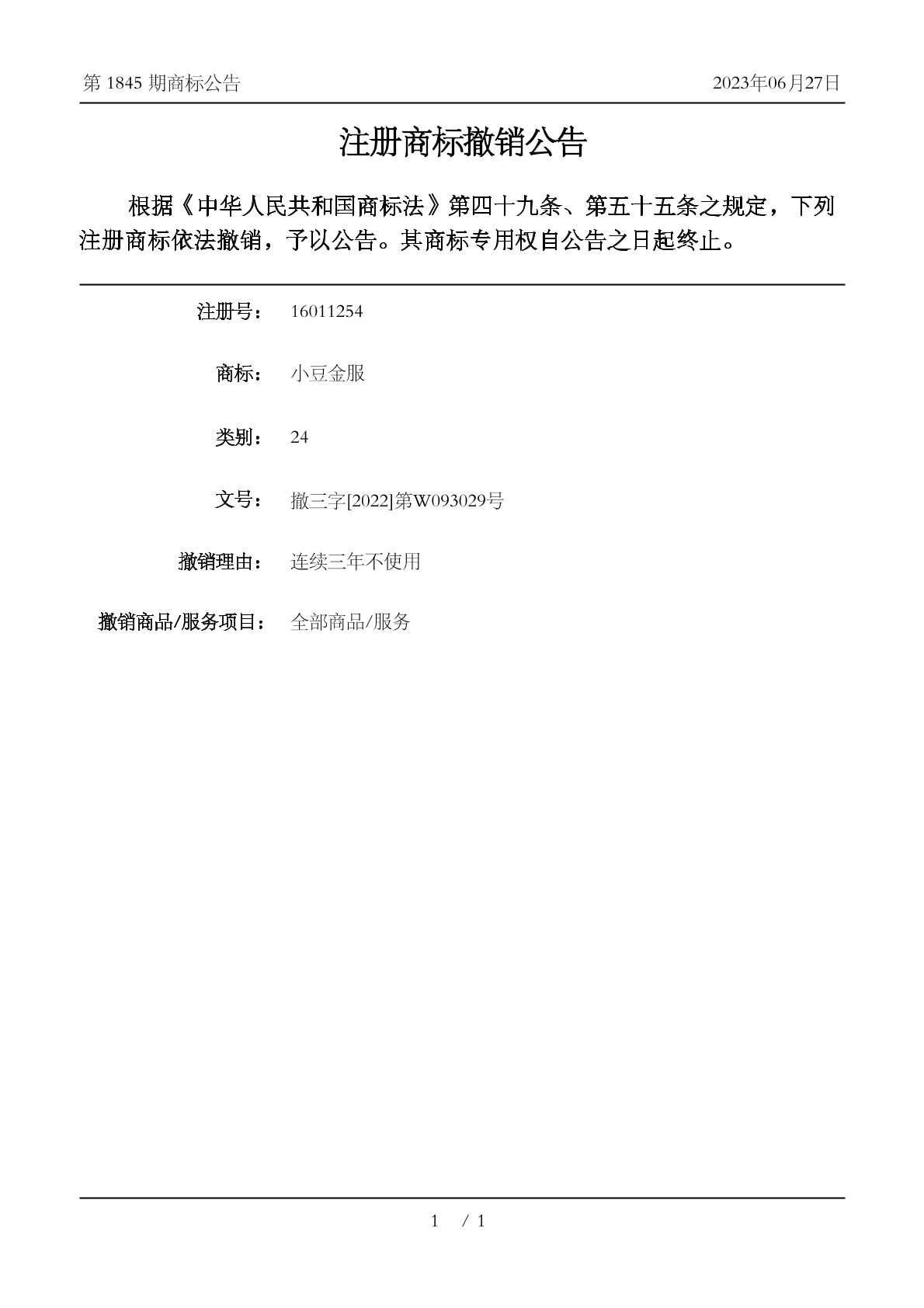
注册商标撤销公告 2023-06-27 第1845期 查看公告
送达公告 2023-04-06 第1834期 查看公告
送达公告 2022-08-06 第1802期 查看公告
送达公告 2020-11-27 第1721期 查看公告
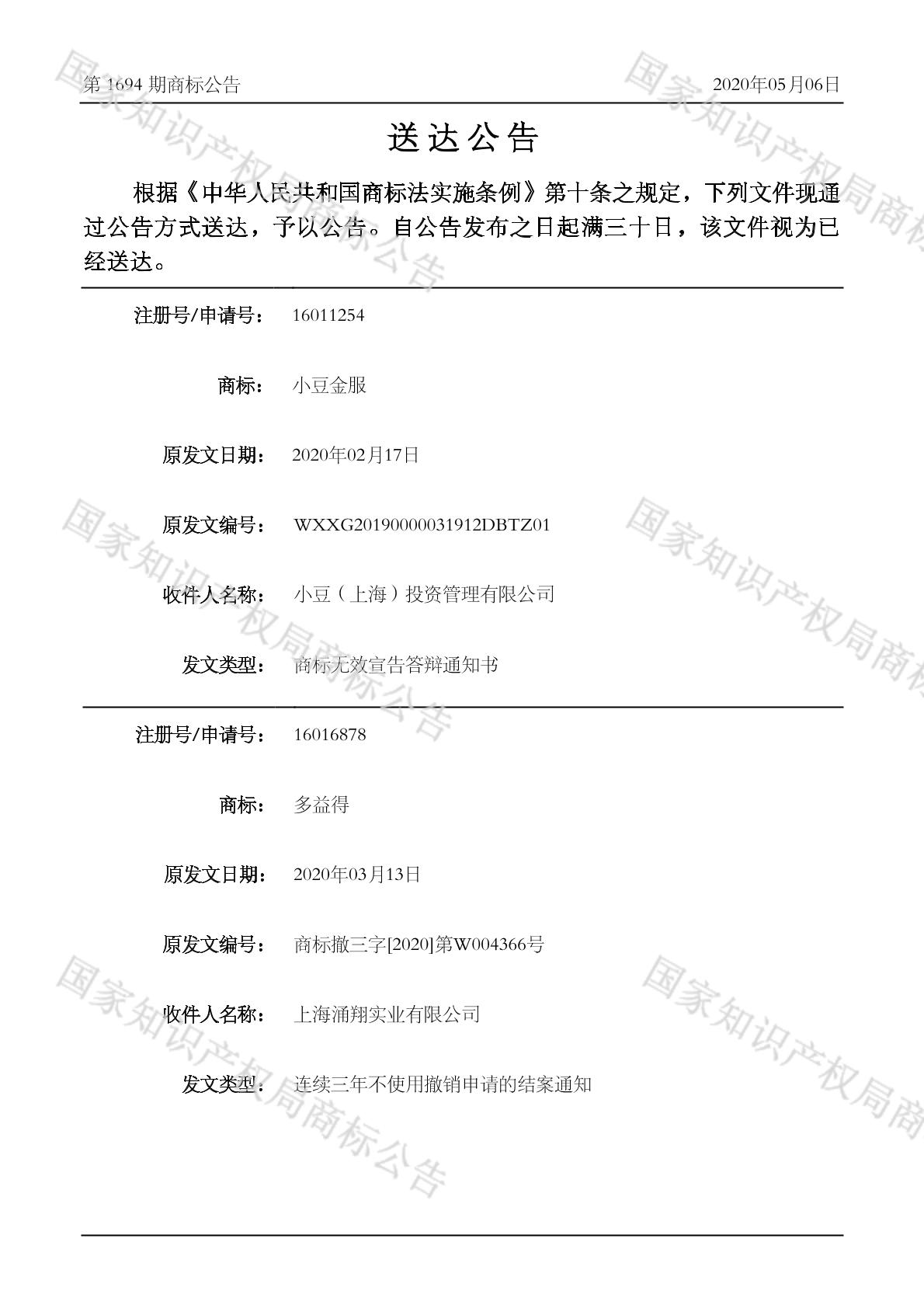
送达公告 2020-05-06 第1694期 查看公告
商标注册公告(二) 2017-06-27 第1557期 查看公告
无效公告 2016-04-27 第1501期 查看公告
商标注册公告(一) 2016-03-13 第1495期 查看公告
- 小豆金服
- 16011254
- 已注册
- 普通商标
- 2014-12-24
1201 , 1202 , 1204 , 1205 , 1206 , 1207 , 1208 , 1209 , 1210 , 1211 1201-电动运载工具,
1201-陆、空、水或铁路用机动运载工具,
1202-汽车,
1202-电动运载工具,
1202-陆、空、水或铁路用机动运载工具,
1204-电动运载工具,
1204-自行车,
1204-陆、空、水或铁路用机动运载工具,
1205-电动运载工具,
1206-运行李推车,
1207-雪橇(运载工具),
1208-充气轮胎的内胎,
1209-空中运载工具,
1209-陆、空、水或铁路用机动运载工具,
1210-电动运载工具,
1210-船,
1210-陆、空、水或铁路用机动运载工具,
1211-气泵(运载工具附件)
1201-电动运载工具;1201-陆、空、水或铁路用机动运载工具;1202-汽车;1202-电动运载工具;1202-陆、空、水或铁路用机动运载工具;1204-电动运载工具;1204-自行车;1204-陆、空、水或铁路用机动运载工具;1205-电动运载工具;1206-运行李推车;1207-雪橇(运载工具);1208-充气轮胎的内胎;1209-空中运载工具;1209-陆、空、水或铁路用机动运载工具;1210-电动运载工具;1210-船;1210-陆、空、水或铁路用机动运载工具;1211-气泵(运载工具附件) - 1483
- 2015-12-13
- 1557
- 2017-06-28
- 2016-03-14-2026-03-13
- 小豆(上海)投资管理有限公司
- 上海市上海市************
- 上海复邦知识产权代理有限公司
2025-02-20 撤销连续三年停止使用注册商标 | 有退信
2025-02-20 撤销连续三年停止使用注册商标 | 有退信(撤销重发商标注册证领证通知书)
2025-02-20 撤销连续三年停止使用注册商标 | 退信信息录入
2025-02-20 撤销连续三年停止使用注册商标 | 退信信息录入(撤销重发商标注册证领证通知书)
2024-09-14 撤销连续三年停止使用注册商标 | 排版送达公告
2024-09-14 撤销连续三年停止使用注册商标 | 排版送达公告(关于撤销连续三年未使用商标的决定)
2024-09-06 撤销连续三年停止使用注册商标 | 有退信
2024-09-06 撤销连续三年停止使用注册商标 | 有退信(关于撤销连续三年未使用商标的决定)
2024-09-06 撤销连续三年停止使用 注册商标 | 退信信息录入
2024-09-06 撤销连续三年停止使用注册商标 | 退信信息录入(关于撤销连续三年未使用商标的决定)
2024-03-27 撤销连续三年停止使用注册商标 | 排版送达公告
2024-03-27 撤销连续三年停止使用注册商标 | 排版送达公告(关于提供注册商标使用证据的通知)
2024-03-18 撤销连续三年停止使用注册商标 | 有退信
2024-03-18 撤销连续三年停止使用注册商标 | 有退信(关于提供注册商标使用证据的通知)
2024-03-18 撤销连续三年停止使用注册商标 | 申请收文
2024-03-18 撤销连续三年停止使用注册商标 | 退信信息录入
2024-03-18 撤销连续三年停止使用注册商标 | 退信信息录入(关于提供注册商标使用证据的通知)
2022-08-08 撤销连续三年停止使用注册商标 | 排版送达公告
2022-08-08 撤销连续三年停止使用注册商标 | 排版送达公告(关于提供注册商标使用证据的通知)
2022-07-28 撤销连续三年停止使用注册商标 | 有退信
2022-07-28 撤销连续三年停止使用注册商标 | 有退信(关于提供注册商标使用证据的通知)
2022-07-28 撤销连续三年停止使用注册商标 | 退信信息录入
2022-07-28 撤销连续三年停止使用注册商标 | 退信信息录入(关于提供注册商标使用证据的通知)
2022-02-22 撤销连续三年停止使用注册商标 | 申请收文
2020-12-01 无效宣告 | 排版送达公告
2020-12-01 无效宣告 | 排版送达公告(无效宣告请求裁定书)
2020-11-09 无效宣告 | 有退信
2020-11-09 无效宣告 | 有退信(无效宣告请求裁定书)
2020-11-09 无效宣告 | 退信信息录入
2020-11-09 无效宣告 | 退信信息录入(无效宣告请求裁定书)
2020-05-12 无效宣告 | 排版送达公告
2020-05-12 无效宣告 | 排版送达公告(商标无效宣告答辩通知书)
2020-04-16 无效宣告 | 有退信
2020-04-16 无效宣告 | 有退信(商标无效宣告答辩通知书)
2020-04-16 无效宣告 | 退信信息录入
2020-04-16 无效宣告 | 退信信息录入(商标无效宣告答辩通知书)
2019-11-11 无效宣告 | 申请收文
2017-07-08 商标异议申请 | 注册发文
2017-06-28 商标异议申请 | 申请收文
2017-05-19 商标异议申请 | 裁定书发文
2016-07-08 商标异议申请 | 打印异议答辩清单
2016-06-28 商标异议申请 | 打印答辩通知书
2016-06-27 商标异议申请 | 发答辩通知书发文
2016-05-13 商标异议申请 | 受理通知发文
2016-04-11 商标异议申请 | 申请收文
2016-03-11 商标异议申请 | 申请收文
2015-04-15 商标注册申 请 | 受理通知书发文
2015-04-15 商标注册申请 | 等待受理通知书发文
2014-12-24 商标注册申请 | 申请收文
注册商标撤销公告 2025-05-13 第1935期 查看公告
送达公告 2025-02-27 第1925期 查看公告
注册商标撤销公告 2025-02-13 第1923期 查看公告
注册商标撤销公告 2025-01-13 第1919期 查看公告
送达公告 2024-11-27 第1913期 查看公告
注册商标撤销公告 2024-11-20 第1912期 查看公告
送达公告 2024-09-13 第1903期 查看公告
送达公告 2024-06-06 第1890期 查看公告
送达公告 2024-03-27 第1881期 查看公告
注册商标撤销公告 2024-03-20 第1880期 查看公告
送达公告 2024-01-06 第1870期 查看公告
送达公告 2023-07-27 第1849期 查看公告
注册商标撤销公告 2023-06-27 第1845期 查看公告
送达公告 2023-04-06 第1834期 查看公告
送达公告 2022-08-06 第1802期 查看公告
送达公告 2020-11-27 第1721期 查看公告
送达公告 2020-05-06 第1694期 查看公告
商标注册公告(二) 2017-06-27 第1557期 查看公告
无效公告 2016-04-27 第1501期 查看公告
商标注册公告(一) 2016-03-13 第1495期 查看公告


