
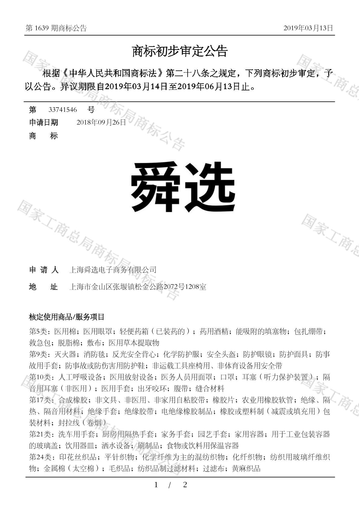
【舜选】商标详情

- 舜选
- 33741546
- 已注册
- 普通商标
- 2018-09-26
2101 , 2102 , 2105 , 2106 , 2107 , 2111 , 2112 2101-家用容器,
2102-用于工业包装容器的玻璃盖,
2105-饮用器皿,
2106-洒水设备,
2107-刷制品,
2111-食 物或饮料用保温容器,
2112-厨房用隔热手套,
2112-园艺手套,
2112-家务手套,
2112-洗车用手套
2101-家用容器;2102-用于工业包装容器的玻璃盖;2105-饮用器皿;2106-洒水设备;2107-刷制品;2111-食物或饮料用保温容器;2112-厨房用隔热手套;2112-园艺手套;2112-家务手套;2112-洗车用手套 - 1639
- 2019-03-13
- 1651
- 2019-06-14
- 2019-06-14-2029-06-13
- 中环力诺(北京)安全科技有限公司
- 北京市北京市************
- 邮寄办理
2025-01-24 商标转让 | 核准证明打印发送
2024-11-23 商标转让 | 补正通知打印发送
2024-10-17 商标转让 | 申请收文
2023-03-27 商标转让 | 核准证明打印发送
2022-12-31 商标转让 | 补正通知打印发送
2022-10-21 商标转让 | 申请收文
2022-10-20 商标转让 | 申请收文
2022-08-24 商标转让 | 无款不予受理通知书发文
2021-09-18 商标转让 | 申请收文
2021-09-17 商标转让 | 申请收文
2020-07-31 商标注册申请 | 领退信(商标注册证)
2020-07-31 商标注册申请 | 领退信管理
2020-07-31 商标注册申请 | 领退信管理(商标注册证)
2019-09-20 商标注册申请 | 排版送达公告
2019-09-20 商标注册申请 | 排版送达公告(商标注册证)
2019-09-04 商标注册申请 | 有退信
2019-09-04 商标注册申请 | 有退信(商标注册证)
2019-09-04 商标注册申请 | 退信信息录入
2019-09-04 商标注册申请 | 退信信息录入(商标注册证)
2019-08-24 商标注册申请 | 注册证发文
2018-10-21 商标注册申请 | 受理通知书发文
2018-09-26 商标注册申请 | 申请收文
- 舜选
- 33741546
- 已注册
- 普通商标
- 2018-09-26
2101 , 2102 , 2105 , 2106 , 2107 , 2111 , 2112 2101-家用容器,
2102-用于工业包装容器的玻璃盖,
2105-饮用器皿,
2106-洒水设备,
2107-刷制品,
2111-食物或饮料用保温容器,
2112-厨房用隔热手套,
2112-园艺手套,
2112-家务手套,
2112-洗车用手套
2101-家用容器;2102-用于工业包装容器的玻璃盖;2105-饮用器皿;2106-洒水设备;2107-刷制品;2111-食物或饮料用保温容器;2112-厨房用隔热手套;2112-园艺手套;2112-家务手套;2112-洗车用手套 - 1639
- 2019-03-13
- 1651
- 2019-06-14
- 2019-06-14-2029-06-13
- 中环力诺(北京)安全科技有限公司
- 北京市北京市************
- 邮寄办理
2025-01-24 商标转让 | 核准证明打印发送
2024-11-23 商标转让 | 补正通知打印发送
2024-10-17 商标转让 | 申请收文
2023-03-27 商标转让 | 核准证明打印发送
2022-12-31 商标转让 | 补正通知打印发送
2022-10-21 商标转让 | 申请收文
2022-10-20 商标转让 | 申请收文
2022-08-24 商标转让 | 无款不予受理通知书发文
2021-09-18 商标转让 | 申请收文
2021-09-17 商标转让 | 申请收文
2020-07-31 商标注册申请 | 领退信(商标注册证)
2020-07-31 商标注册申请 | 领退信管理
2020-07-31 商标注册申请 | 领退信管理(商标注册证)
2019-09-20 商标注册申请 | 排版送达公告
2019-09-20 商标注册申请 | 排版送达公告(商标注册证)
2019-09-04 商标注册申请 | 有退信
2019-09-04 商标注册申请 | 有退信(商标注册证)
2019-09-04 商标注册申请 | 退信信息录入
2019-09-04 商标注册申请 | 退信信息录入(商标注册证)
2019-08-24 商标注册申请 | 注册证发文
2018-10-21 商标注册申请 | 受理通知书发文
2018-09-26 商标注册申请 | 申请收文


