
【博德】商标详情

- 博德
- 3091230
- 已注册
- 普通商标
- 2002-02-06
1902 , 1906 1902-人造石,
1902-水晶石,
1906-建筑用非金属砖瓦,
1906-水磨石,
1906-瓷砖,
1906-非金属地板砖,
1906-非金属砖地,
1906-非金属砖瓦
1902-人造石;1902-水晶石;1906-建筑用非金属砖瓦;1906-水磨石;1906-瓷砖;1906-非金属地板砖;1906-非金属砖地;1906-非金属砖瓦 - 863
- 2003-01-14
- 875
- 2003-04-14
- 2023-04-14-2033-04-13
- 广东博德精工建材有限公司
- 广东省佛山市************
- 北京中正联合文化发展有限公司
2025-05-01 撤销连续三年停止使用 注册商标 | 继续有效通知发文
2024-11-13 撤销连续三年停止使用注册商标 | 提供证明通知发文
2024-11-02 撤销连续三年停止使用注册商标 | 受理通知书发文
2024-09-06 撤销连续三年停止使用注册商标 | 申请收文
2024-09-05 撤销连续三年停止使用注册商标 | 申请收文
2023-01-19 商标使用许可备案 | 不予核准通知打印发送
2023-01-13 商标使用许可备案 | 申请收文
2023-01-07 商标使用许可备案 | 核准通知书打印发送
2023-01-04 冻结商标 | 冻结中
2023-01-04 冻结商标 | 申请收文
2022-12-29 商标使用许可备案 | 申请收文
2022-12-07 商标使用许可备案 | 申请收文
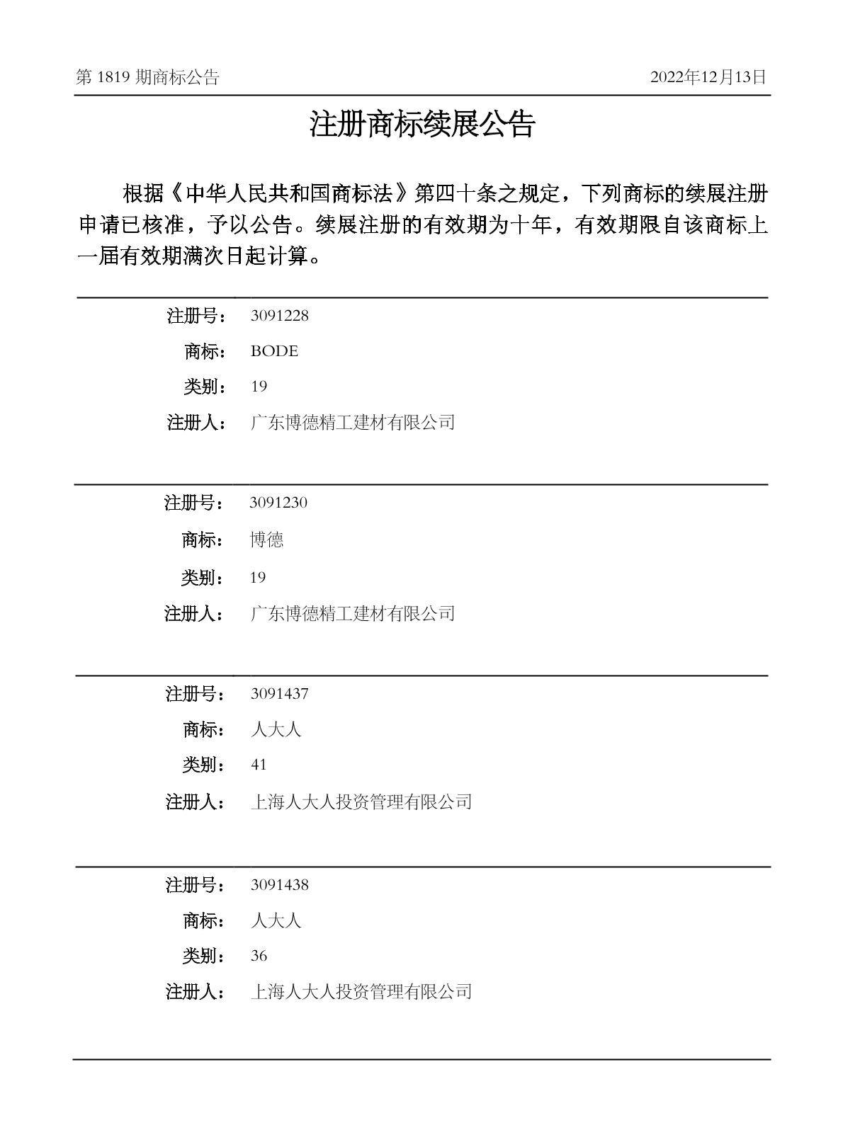
2022-12-07 商标续展 | 核准通知打印发送
2022-11-22 商标续展 | 申请收文
2022-10-28 商标续展 | 申请收文
2022-10-15 商标使用许可备案 | 申请收文
2022-09-06 撤销连续三年停止使用注册商标 | 等待继续有效通知发文
2022-09-06 撤销连续三年停止使用注册商标 | 继续有效通知发文
2022-02-17 撤销连续三年停止使用注册商标 | 提供证明通知发文
2022-02-17 撤销连续三年停止使用注册商标 | 等待提供证明通知发文
2022-02-16 撤销连续三年停止使用注册商标 | 受理通知书发文
2022-02-16 撤销连续三年停止使用注册商标 | 等待受理通知书发文
2022-01-18 撤销连续三年停止使用注册商标 | 申请收文
2021-12-31 撤销连续三年停止使用注册商标 | 申请收文
2016-04-22 去国际指定代理人 | 核准电子发文
2016-04-22 去国际指定代理人 | 等待核准电子发文
2016-03-11 去国际代理人变更 | 不予受理通知书发文
2016-03-11 去国际代理人变更 | 等待不予受理通知书发文
2016-03-09 去国际转让 | 核准电子发文
2016-03-09 去国际转让 | 等待核准电子发文
2016-03-03 去国际指定代理人 | 申请收文
2016-01-21 去国际代理人变更 | 申请收文
2016-01-21 去国际转让 | 申请收文
2014-05-08 商标异议申请 | 发答辩通知书发文
2014-03-18 商标使用许可备案 | 打印备案通知
2014-03-17 补发商标注册证 | 申请收文
2014-01-27 商标使用许可备案 | 申请收文
2013-03-26 商标续展 | 打印核准续展注册商标证明
2012-11-20 商标续展 | 申请收文
2011-08-30 商标使用许可备案 | 打印备案通知
2011-07-29 商标使用许可备案 | 申请收文
2010-09-06 商标转让 | 后台打印转让核准证明
2010-01-19 商标转让 | 打印受理通知
2009-12-28 商标转让 | 申请收文
2009-02-10 变更商标申请人/注册人名义/地址 | 打印核准变更证明
2008-11-11 变更商标申请人/注册人名义/地址 | 打印受理通知
2008-10-27 变更商标申请人/注册人名义/地址 | 申请收文
2008-10-27 补发商标注册证 | 申请收文
2006-09-06 商标使用许可备案 | 打印备案通知
2006-04-17 商标使用许可备案 | 申请收文
2005-04-20 变更商标代理人 | 打印核准变更代理人通知书
2004-11-05 商标注册申请 | 打印注册证
2004-09-29 商标异议申请 | 撤回申请收文
2004-09-22 变更商标代理人 | 打印受理通知
2004-08-18 变更商标代理人 | 申请收文
2003-09-23 商标异议申请 | 答辩书收文
2003-08-06 商标异议申请 | 打印答辩通知
2003-05-19 商标异议申请 | 打印受理通知
2003-04-11 商标异议申请 | 申请收文
2002-05-08 商标注册申请 | 打印受理通知
2002-05-08 商标注册申请 | 等待打印受理通知
2002-02-06 商标注册申请 | 申请收文
商标使用 许可备案公告 2023-01-13 第1823期 查看公告
注册商标续展公告 2022-12-13 第1819期 查看公告
商标注册证遗失声明公告 2014-05-27 第1409期 查看公告
商标使用许可备案公告 2014-04-27 第1405期 查看公告
注册商标续展公告 2013-05-20 第1360期 查看公告
商标使用许可备案公告 2011-10-13 第1283期 查看公告
商标转让移转 公告 2010-09-06 第1230期 查看公告
商标注册人申请人名义及地址变更公告 2009-04-13 第1163期 查看公告
商标注册证遗失声明公告 2009-03-06 第1158期 查看公告
商标使用许可备案公告 2006-11-14 第1047期 查看公告
变更商标代理机构公告 2005-06-07 第978期 查看公告
送达公告 2005-01-21 第960期 查看公告
商标异议裁定公告 2004-12-28 第957期 查看公告
送达公告 2003-08-21 第892期 查看公告
商标异议公告 2003-06-28 第885期 查看公告
商标注册公告(一) 2003-04-14 第875期 查看公告
商标初步审定公告 2003-01-14 第863期 查看公告
- 博德
- 3091230
- 已注册
- 普通商标
- 2002-02-06
1902 , 1906 1902-人造石,
1902-水晶石,
1906-建筑用非金属砖瓦,
1906-水磨石,
1906-瓷砖,
1906-非金属地板砖,
1906-非金属砖地,
1906-非金属砖瓦
1902-人造石;1902-水晶石;1906-建筑用非金属砖瓦;1906-水磨石;1906-瓷砖;1906-非金属地板砖;1906-非金属砖地;1906-非金属砖瓦 - 863
- 2003-01-14
- 875
- 2003-04-14
- 2023-04-14-2033-04-13
- 广东博德精工建材有限公司
- 广东省佛山市************
- 北京中正联合文化发展有限公司
2025-05-01 撤销连续三年停止使用注册商标 | 继续有效通知发文
2024-11-13 撤销连续三年停止使用注册商标 | 提供证明通知发文
2024-11-02 撤销连续三年停止使用注册商标 | 受理通知书发文
2024-09-06 撤销连续三年停止使用 注册商标 | 申请收文
2024-09-05 撤销连续三年停止使用注册商标 | 申请收文
2023-01-19 商标使用许可备案 | 不予核准通知打印发送
2023-01-13 商标使用许可备案 | 申请收文
2023-01-07 商标使用许可备案 | 核准通知书打印发送
2023-01-04 冻结商标 | 冻结中
2023-01-04 冻结商标 | 申请收文
2022-12-29 商标使用许可备案 | 申请收文
2022-12-07 商标使用许可备案 | 申请收文
2022-12-07 商标续展 | 核准通知打印发送
2022-11-22 商标续展 | 申请收文
2022-10-28 商标续展 | 申请收文
2022-10-15 商标使用许可备案 | 申请收文
2022-09-06 撤销连续三年停止使用注册商标 | 等待继续有效通知发文
2022-09-06 撤销连续三年停止使用注册商标 | 继续有效通知发文
2022-02-17 撤销连续三年停止使用注册商标 | 提供证明通知发文
2022-02-17 撤销连续三年停止使用注册商标 | 等待提供证明通知发文
2022-02-16 撤销连续三年停止使用注册商标 | 受理通知书发文
2022-02-16 撤销连续三年停止使用注册商标 | 等待受理通知书发文
2022-01-18 撤销连续三年停止使用注册商标 | 申请收文
2021-12-31 撤销连续三年停止使用注册商标 | 申请收文
2016-04-22 去国际指定代理人 | 核准电子发文
2016-04-22 去国际指定代理人 | 等待核准电子发文
2016-03-11 去国际代理人变更 | 不予受理通知书发文
2016-03-11 去国际代理人变更 | 等待不予受理通知书发文
2016-03-09 去国际转让 | 核准电子发文
2016-03-09 去国际转让 | 等待核准电子发文
2016-03-03 去国际指定代理人 | 申请收文
2016-01-21 去国际代理人变更 | 申请收文
2016-01-21 去国际转让 | 申请收文
2014-05-08 商标异议申请 | 发答辩通知书发文
2014-03-18 商标使用许可备案 | 打印备案通知
2014-03-17 补发商标注册证 | 申请收文
2014-01-27 商标使用许可备案 | 申请收文
2013-03-26 商标续展 | 打印核准续展注册商标证明
2012-11-20 商标续展 | 申请收文
2011-08-30 商标使用许可备案 | 打印备案通知
2011-07-29 商标使用许可备案 | 申请收文
2010-09-06 商标转让 | 后台打印转让核准证明
2010-01-19 商标转让 | 打印受理通知
2009-12-28 商标转让 | 申请收文
2009-02-10 变更商标申请人/注册人名义/地址 | 打印核准变更证明
2008-11-11 变更商标申请人/注册人名义/地址 | 打印受理通知
2008-10-27 变更商标申请人/注册人名义/地址 | 申请收文
2008-10-27 补发商标注册证 | 申请收文
2006-09-06 商标使用许可备案 | 打印备案通知
2006-04-17 商标使用许可备案 | 申请收文
2005-04-20 变更商标代理人 | 打印核准变更代理人通知书
2004-11-05 商标注册申请 | 打印注册证
2004-09-29 商标异议申请 | 撤回申请收文
2004-09-22 变更商标代理人 | 打印受理通知
2004-08-18 变更商标代理人 | 申请收文
2003-09-23 商标异议申请 | 答辩书收文
2003-08-06 商标异议申请 | 打印答辩通知
2003-05-19 商标异议申请 | 打印受理通知
2003-04-11 商标异议申请 | 申请收文
2002-05-08 商标注册申请 | 打印受理通知
2002-05-08 商标注册申请 | 等待打印受理通知
2002-02-06 商标注册申请 | 申请收文
商标使用许可备案公告 2023-01-13 第1823期 查看公告
注册商标续展公告 2022-12-13 第1819期 查看公告
商标注册证遗失声明公告 2014-05-27 第1409期 查看公告
商标使用许可备案公告 2014-04-27 第1405期 查看公告
注册商标续展公告 2013-05-20 第1360期 查看公告
商标使用许可备案公告 2011-10-13 第1283期 查看公告
商标转让移转公告 2010-09-06 第1230期 查看公告
商标注册人申请人名义及地址变更公 告 2009-04-13 第1163期 查看公告
商标注册证遗失声明公告 2009-03-06 第1158期 查看公告
商标使用许可备案公告 2006-11-14 第1047期 查看公告
变更商标代理机构公告 2005-06-07 第978期 查看公告
送达公告 2005-01-21 第960期 查看公告
商标异议裁定公告 2004-12-28 第957期 查看公告
送达公告 2003-08-21 第892期 查看公告
商标异议公告 2003-06-28 第885期 查看公告
商标注册公告(一) 2003-04-14 第875期 查看公告
商标初步审定公告 2003-01-14 第863期 查看公告


