
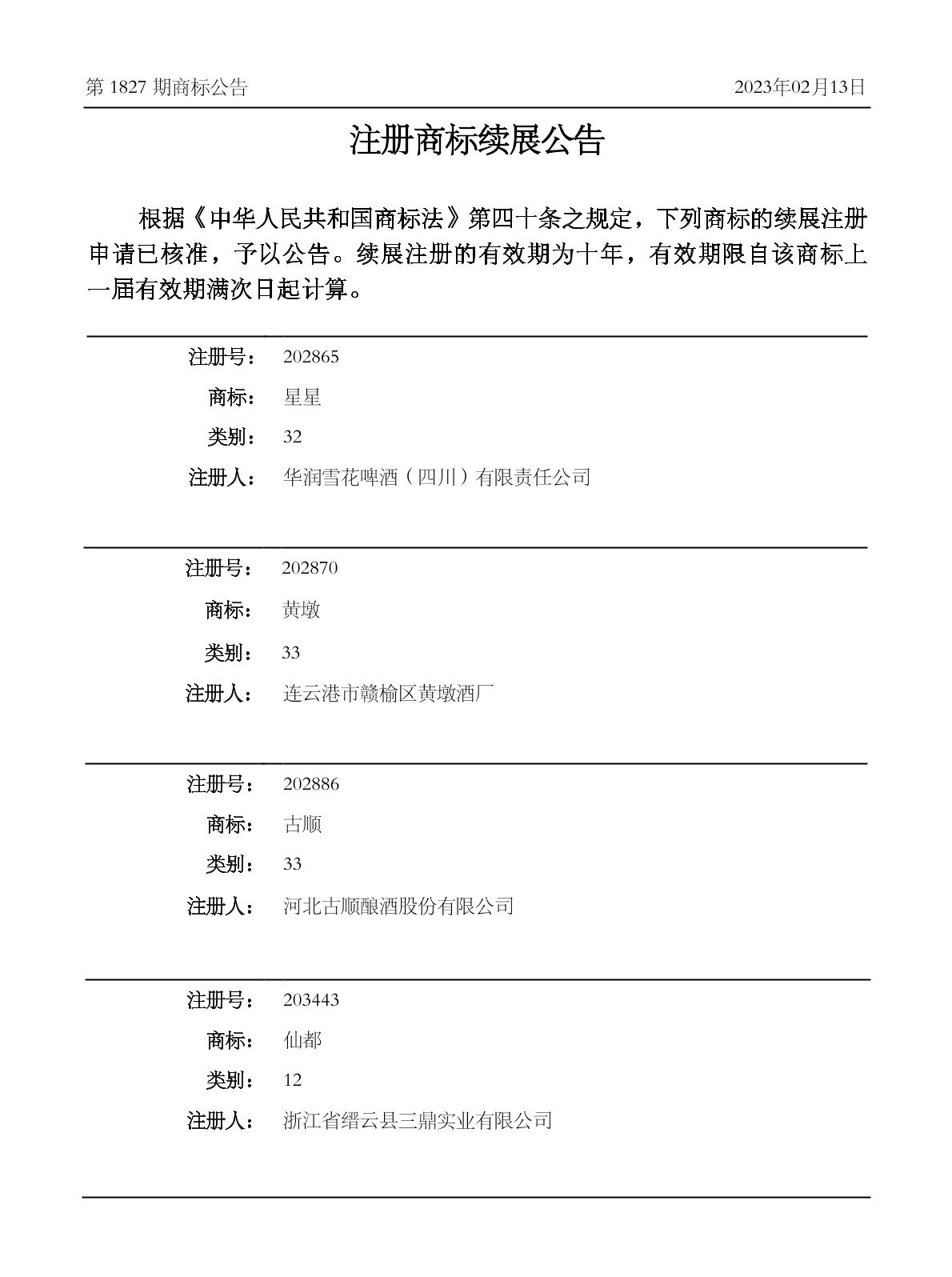
【星星】商标详情

- 星星
- 202865
- 已注册
- 普通商标
- 1983-06-04
3201 3201-啤酒
3201-啤酒 - 78
- 1983-09-30
- 84
- 1983-12-30
- 2023-12-30-2033-12-29
- 华润雪花啤酒(四川)有限责任公司
- 四川省成都市************
2025-07-30 撤销注册商标复审 | 申请收文
2025-07-11 撤销连续三年停止使用注册商标 | 撤销商标通知发文
2025-01-20 撤销连续三年停止使用注册商标 | 提供证明通知发文
2025-01-16 撤销连续三年停止使用注册商标 | 受理通知书发文
2024-12-20 撤销连续三年停止使用注册商标 | 申请收文
2024-11-21 撤销连续三年停止使用注册商标 | 申请收文
2023-02-04 商标续展 | 核准通知打印发送
2023-01-10 商标续展 | 申请收文
2023-01-02 商标续展 | 申请收文
2021-04-07 变更商标申请人/注册人名义/地址 | 核准证明打印发送
2021-04-01 变更商标申请人/注册人名义/地址 | 申请收文
2021-02-09 变更商标申请人/注册人名义/地址 | 申请收文
2021-02-08 变更商标申请人/注册人名义/地址 | 申请收文
2018-07-18 商标转让 | 核准证明打印发送
2018-02-27 商标转让 | 等待打印受理通知书
2018-01-16 商标转让 | 申请收文
2018-01-15 商标转让 | 申请收文
2018-01-12 商标转让 | 申请收文
2015-09-09 变更商标申请人/注册人名义/地址 | 核准证明打印发送
2015-04-02 变更商标申请人/注册人名义/地址 | 等待打印受理通知书
2015-02-25 变更商标申请人/注册人名义/地址 | 申请收文
2013-09-02 商标续展 | 打印核准续展注册商标证明
2013-06-28 商标续展 | 申请收文
2008-03-11 变更商标申请人/注册人名义/地址 | 打印核准变更证明
2008-01-15 变更商标申请人/注册人名义/地址 | 打印受理通知
2007-12-19 变更商标申请人/注册人名义/地址 | 申请收文
2004-08-05 商标续展 | 打印核准续展注册商标证明
2003-07-08 商标续展 | 申 请收文
2002-03-28 商标转让 | 打印受理通知
2002-02-05 商标转让 | 申请收文
1983-06-04 商标注册申请 | 申请收文
注册商标续展公告 2023-02-13 第1827期 查看公告
商标注册人/申请人名义及地址变更公告 2021-04-20 第1740期 查看公告
商标转让移转公告 2018-07-06 第1606期 查看公告
商标注册人申请人名义及地址变更公告 2015-08-20 第1468期 查看公告
注册商标续展公告 2013-10-20 第1380期 查看公告
商标注册人申请人名义及地址变更公告 2008-05-06 第1118期 查看公告
注册商标续展公告 2004-09-21 第944期 查看公告
商标转让移转公告 2002-05-28 第833期 查看公告
商标转让移转公告 2000-01-28 第721期 查看公告
商标注册人申请人名义及地址变更公告 1998-10-07 第658期 查看公告
商标注册人申请人名义及地址变更公告 1997-10-14 第611期 查看公告
商标注册人申请人名义及地址变更公告 1996-09-07 第558期 查看公告
商标注册人申请人名义及地址变更公告 1993-08-07 第410期 查看公告
商标注册公告(一) 1983-12-30 第84期 查看公告
商标初步审定公告 1983-09-30 第78期 查看公告
- 星星
- 202865
- 已注册
- 普通商标
- 1983-06-04
3201 3201-啤酒
3201-啤酒 - 78
- 1983-09-30
- 84
- 1983-12-30
- 2023-12-30-2033-12-29
- 华润雪花啤酒(四川)有限责任公司
- 四川省成都市************
2025-07-30 撤销注册商标复审 | 申请收文
2025-07-11 撤销连续三年停止使用注册商标 | 撤销商标通知发文
2025-01-20 撤销连续三年停止使用注册商标 | 提供证明通知发文
2025-01-16 撤销连续三年停止使用注册商标 | 受理通知书发文
2024-12-20 撤销连续三年停止使用注册商标 | 申请收文
2024-11-21 撤销连续三年停止使用注册商标 | 申请收文
2023-02-04 商标续展 | 核准通知打印发送
2023-01-10 商标续展 | 申请收文
2023-01-02 商标续展 | 申请收文
2021-04-07 变更商标申请人/注册人名义/地址 | 核准证明打印发送
2021-04-01 变更商标申请人/注册人名义/地址 | 申请收文
2021-02-09 变更商标申 请人/注册人名义/地址 | 申请收文
2021-02-08 变更商标申请人/注册人名义/地址 | 申请收文
2018-07-18 商标转让 | 核准证明打印发送
2018-02-27 商标转让 | 等待打印受理通知书
2018-01-16 商标转让 | 申请收文
2018-01-15 商标转让 | 申请收文
2018-01-12 商标转让 | 申请收文
2015-09-09 变更商标申请人/注册人名义/地址 | 核准证明打印发送
2015-04-02 变更商标申请人/注册人名义/地址 | 等待打印受理通知书
2015-02-25 变更商标申请人/注册人名义/地址 | 申请收文
2013-09-02 商标续展 | 打印核准续展注册商标证明
2013-06-28 商标续展 | 申请收文
2008-03-11 变更商标申请人/注册人名义/地址 | 打印核准变更证明
2008-01-15 变更商标申请人/注册人名义/地址 | 打印受理通知
2007-12-19 变更商标申请人/注册人名义/地址 | 申请收文
2004-08-05 商标续展 | 打印核准续展注册商标证明
2003-07-08 商标续展 | 申请收文
2002-03-28 商标转让 | 打印受理通知
2002-02-05 商标转让 | 申请收文
1983-06-04 商标注册申请 | 申请收文
注册商标续展公告 2023-02-13 第1827期 查看公告
商标注册人/申请人名义及地址变更公告 2021-04-20 第1740期 查看公告
商标转让移转公告 2018-07-06 第1606期 查看公告
商标注册人申请人名义及地址变更公告 2015-08-20 第1468期 查看公告
注册商标续展公告 2013-10-20 第1380期 查看公告
商标注册人申请人名义及地址变更公告 2008-05-06 第1118期 查看公告
注册商标续展公告 2004-09-21 第944期 查看公告
商标转让移转公告 2002-05-28 第833期 查看公告
商标转让移转公告 2000-01-28 第721期 查看公告
商标注册人申请人名义及地址变更公告 1998-10-07 第658期 查看公告
商标注册人申请人名义及地址变更公告 1997-10-14 第611期 查看公告
商标注册人申请人名义及地址变更公告 1996-09-07 第558期 查看公告
商标注册人申请人名义及地址变更公告 1993-08-07 第410期 查看公告
商标注册公告(一) 1983-12-30 第84期 查看公告
商标初步审定公告 1983-09-30 第78期 查看公告


