
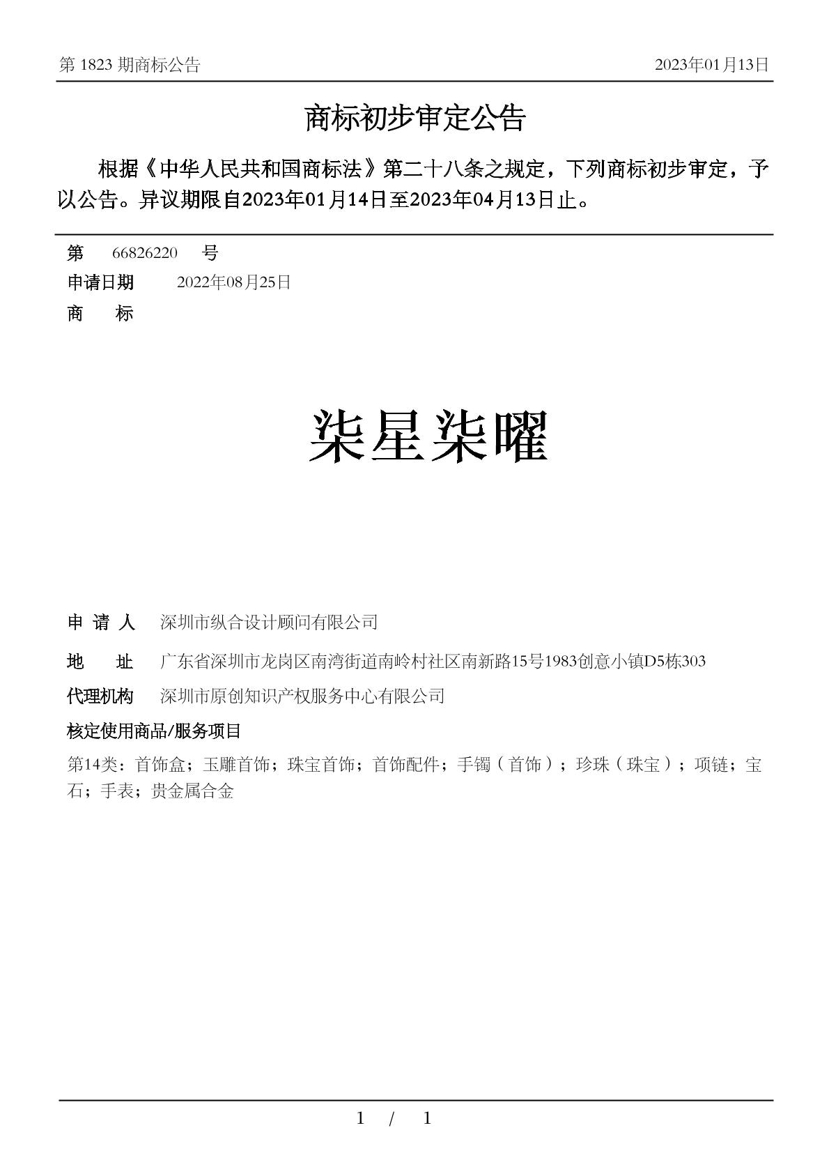
【柒星柒曜】商标详情

- 柒星柒曜
- 66826220
- 已注册
- 普通商标
- 2022-08-25
1401 , 1402 , 1403 , 1404 1401-贵金属合金,
1402-首饰盒,
1403-宝石,
1403-手镯(首饰),
1403-玉雕首饰,
1403-珍珠(珠宝),
1403-珠宝首饰,
1403-项链,
1403-首饰配件,
1404-手表
1401-贵金属合金;1402-首饰盒;1403-宝石;1403-手镯(首饰);1403-玉雕首饰;1403-珍珠(珠宝);1403-珠宝首饰;1403-项链;1403-首饰配件;1404-手表 - 1823
- 2023-01-13
- 1835
- 2023-04-14
- 2023-04-14-2033-04-13
- 深圳市纵合设计顾问有限公司
- 广东省深圳市************
- 深圳市原创知识产权 服务中心有限公司
2023-05-10 商标注册申请 | 注册证发文
2022-09-07 商标注册申请 | 受理通知书发文
2022-09-07 商标注册申请 | 等待受理通知书发文
2022-08-25 商标注册申请 | 申请收文
- 柒星柒曜
- 66826220
- 已注册
- 普通商标
- 2022-08-25
1401 , 1402 , 1403 , 1404 1401-贵金属合金,
1402-首饰盒,
1403-宝石,
1403-手镯(首饰),
1403-玉雕首饰,
1403-珍珠(珠宝),
1403-珠宝首饰,
1403-项链,
1403-首饰配件,
1404-手表
1401-贵金属合金;1402-首饰盒;1403-宝石;1403-手镯(首饰);1403-玉雕首饰;1403-珍珠(珠宝);1403-珠宝首饰;1403-项链;1403-首饰配件;1404-手表 - 1823
- 2023-01-13
- 1835
- 2023-04-14
- 2023-04-14-2033-04-13
- 深圳市纵合设计顾问有限公司
- 广东省深圳市************
- 深圳市原创知识产权服务中心有限公司
2023-05-10 商标注册申请 | 注册证发文
2022-09-07 商标注册申请 | 受理通知书发文
2022-09-07 商标注册申请 | 等待受理通知书发文
2022-08-25 商标注册申请 | 申请收文


